PLC和高频电源在电子束焊机改造上的应用
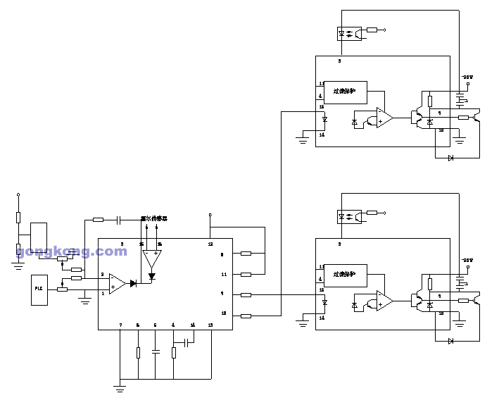
| PI调节器输出信号的大小来决定,具有一定占空比的PWM脉冲经EXB840作用后驱动IGBT,从而实现变压器输出电压的稳定调节。 4) 保护电路 高压电源在工作时,电源的内部会产生过电压或过电流以致损坏电源或IGBT,因此必须设置保护电路来保证电源的安全。电源设置了过压保护、梯度上升及下降电路和过流保护电路。过流保护采用了三级保护:第一级是EXB840电路本身的过流保护检测功能,即在IGBT过流时,IGBT驱动模块的脚6会检测到过流信号而直接封锁输出脉冲,关断IGBT,同时EXB840的脚4经过外接电路输出信号给PLC,PLC经过程序运算后,一方面发出过流信号指示,另一方面给晶闸管移相控制电路提供封锁脉冲信号,关断晶闸管主电路。第二级保护是利用TL494的内部放大器的脚15、16外接电流隔离传感器,当检测到的电流信号超过设定值时,TL494封锁输出脉冲,从而实现对IGBT的关断。第三级保护是高压侧电子束流过流保护,当出现过电流时,束流取样信号反馈到控制电路,控制电路发出过流信号给PLC,PLC分别发出关断主电路和过流显示信号,从而实现过流保护。电源还设置了过压保护电路,能有效地对电源的过电压进行保护,在高压电源的内部还加装了限流电阻及保护电阻,能有效地限制过电流和过电压。为了克服开机时市电对电源的冲击,通过PLC内部程序设置了软启动斜坡函数,经模拟量输出模板运算后作为PI调节器的给定,实现电源的软启动。
![]()
|

