嵌入式系统开发面临的问题与集成开发环境的应用
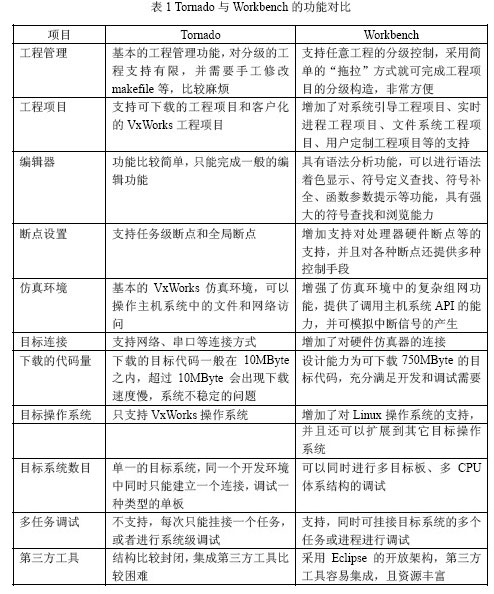
| ado的功能对比 Workbench平台相对于Tornado平台来说,各项功能均有所增强,也有不少新加入的功能,主要的功能对比如下表所列: 表1 Tornado与Workbench的功能对比
Workbench是对Tornado的一次脱胎换骨的升级,但目前并不能说Workbench就可以完全取代Tornado。这是因为Workbench只对VxWorks6.0以上的版本(具有“进程”的概念)进行支持,如果用户想使用VxWorks6.0以下的版本(扁平地址空间,应用程序均在内核中运行),那只能用Tornado进行开发。 4.Workbench的当前应用状况 如上所述,Workbench无疑是当前嵌入式软件开发领域中功能非常强大的一个集成开发环境,它最适合应用于复杂系统的开发或多个开发团队的合作开发,比如一个复杂的系统需要用到多种CPU或多种目标操作系统,或者应用软件本身非常复杂,具有多个任务,并且相互之间关联紧密,或者多个项目组之间需要进行协同开发和软件模块共享,或者企业涉及到了从硬件开发,到软件开发,再到生产测试的全过程。在这些情况下,考虑使用Workbench平台则非常合适,因为这样不仅能快速有效地进行系统开发,并且能够有效地进行项目的组织和管理,最终从整体上降低企业的成本。 Workbench目前正式发布的版本是2.2版,即将推出的2.3版本则提供了对更多种类处理器和目标操作系统的支持,其功能和适用范围也将进一步增强。在国内,已经有不少大型企业都正在积极地评估Workbench平台的使用,并体验其强大的开发能力和方便灵活的操作过程。在国外,已经有一些企业用Workbench开发出来了自己的产品。相信不久以后,风河公司的Workbench开发平台将会遍及到嵌入式软件开发的各个领域,并使嵌入式软件开发成为一个令人愉悦的过程。
|

