永宏PLC在磨刀机中的应用
一、设备简介
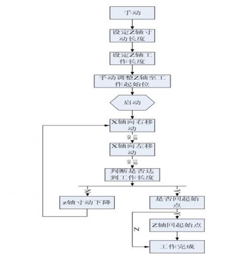
1、特点: 使用人机介面操作简单方便; 使用PLC做控制中心,大大提高了设备的可靠性及生产效率; 使用伺服电机来控制磨刀的切削量,方便精确; 2、应用: 适用于刀片厂各种窄长直刃刀片的强力磨削和机械加工业零件平面的强力磨削。 ![]()
![]()
![]()
|

永宏PLC在磨刀机中的应用
|
COPYRIGHT(C) 2011 厦门永宏亚得机电科技有限公司版权所有(闽ICP备05025945号) ALL RIGHTS RESERVED?
电话: 0592-5190891 传真: 0592-5190720 E-Mail: E-mail:yade8895@163.com
地址: 厦门市海沧区兴港六里17号2607室
邮编:361009 联系人:翟先生