|
单元04AD-H ,模拟量控制电路如图5所示。

图2主控制电路

图3 电气系统配置

图4 CPU单元控制电路


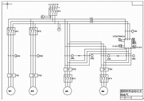
图5模拟量控制电路
2.2 人机界面设计
人机界面选取台达7.5”彩色触摸屏。人机界面(HMI)可显示工艺流程、工艺参数和设备状态,HMI图形接口友好,只需直接对图示进行手动点触操作,因此操作简便灵活。
具体画面规划如下:
(1)开机画面说明:系统上电后,在人机界面上显示如图6所示画面,按画面提示进入各个子画面界面。

图6 开机画面
(2)参数设定画面说明。可以设定二次供水温度,3位加一位小数;二次供水压力,1位加2位小数,单位MPA;同时可以设置温度和压力的高限和低限。
(3)控制画面说明。1#循环泵启动和停止,2#循环泵启动和停止;手动变频可以直接设速度,同时也可以用增加按钮和减小按钮来手动调节速度;校表功能可以调节各种表的系数;PID参数可以来调节系统的PID参数比例/积分/微分,积分饱和限制等。
其它画面包括:当前警报;历史警报;历史趋势;系统数据说明(图7)等。

图7系统数据说明
3 结束语
系统均采用台达系列自动化技术控制,操作方便简单,实时检测,多种保护.该系统主要应用在设备档次及自动化要求比较高、智慧化比较高供水场合,系统运行稳定可靠,是传统控制系统的最佳替代产品,代表未来恒压供水发展方向。
|