CallerID来电显示器原理与设计
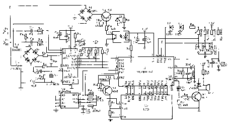
| 一、 来电号码显示技术的基本原理 来电号码显示实际上是现代电信交换网络可以提供的一项服务业务。就其机理而言,是指交换机对用户提供来电号码专用格式的数据的传送,而用户终端利用符合数据解码格式要求的端机进行接收和显示。当交换机发出第一次振铃信号后,紧接着发出一串调制信号(现用的主要有FSK和DTMF两种格式的信号),此信号包含着拨号方的电话号码、日期、时间、姓名等信息。来电号码显示器在每一次振铃信号的唤醒下,开始接收FSK信号,经解码芯片(如Motorola 的RC145447)获得其中信息,由单片机进行格式处理并在屏幕上显示出来。同样,若传输过来的是DTMF来电号码信息,只需由DTMF解码芯片来进行数据解码,即可显示DTMF的来电号码。 二、 电路原理及设计 本文介绍的来电号码显示器以MC68HC05P1为主控单片机,控制MC145447接收符合Bell202标准的FSK信号。其中,单制式信息包括日期、时间、电话号码;复合制式信息包括日期、时间、电话号码、姓名。来电显示器可存储60个记录。 1. 主要功能介绍 该机的主要功能有如下五个方面。 1) 一般Call ID接收显示功。Call ID平时处于等待状态,当电话振铃时被唤醒,进入接收状态。LCD开始显示接收到的信息。 2) 长途电话或私人电话批示功能。当Call ID接收到长途电话或私人电话时,电话号码空缺,屏幕上显示Out of Area (长途电话)或Private(私人电话)。 3) Mail Box指示功能。当电信局开通Mail Box服务项目时,Caller ID能显示"Mail Box"表示有留言。 4) 重要号码报警功能。接收到的信息与存储器中被设置成重要号码的记录相同时,Call ID会发出报警音,提醒用户接听电话。 5) 厌恶电话的过滤功能。接收到的信息与存储器中被设置成厌恶号码的记录相同时,Call ID会自动模拟提机2S再挂机,使对方电话打不进来。 2. 电路图及说明 电路如图3.8-1所示。
从图中可见TI-RI为外接电话线;MC68HC05P1为主控单片机,用于控制信号的接收,信息的显示、存储,以及数据显示格式的轮换等;MC145447为FSK信号的接收解码芯片;LCD202为2行╳20字符LCD显示屏;U4(24C16)为E2PROM存储器;系统使用+5V直流电源工作。 本文出自深圳大学EDAI工程技术研究开发中心 |


