数控线切割3B加工指令的图形化自动编程
数控线切割机床是利用上下移动的钼丝,对金属进行电火花切割的机床。几十年来,全世界出现了许多系列的线切割机床,其相应的加工指令也有了国际ISO和 EIA标准。国产线切割机床因为价格便宜、维修方便、可靠性好、熟练操作人员多而在全国各地有广泛的用户。然而,国产机床广泛采用的是3B格式的加工指令。一般的图形化编程系统(如UGⅡ、MasterCAM等)仅能生成符合ISO和EIA标准的加工代码,对于3B格式代码无能为力。近年来Auto CAD在国内机械行业得到了广泛应用。本文在Auto CAD上开发了一个3B指令图形化自动编程系统,它采用AutoLisp语言读取实体组码数据来转化成3B加工代码,实践证明其精确、实用、效率高。 1 原理 1.1 3B指令代码的格式
图1 计数方向选择(左为直线,右为圆弧)
图2 加工指令示意图(左为直线,右为圆弧) 下面是一段线的实体组码:
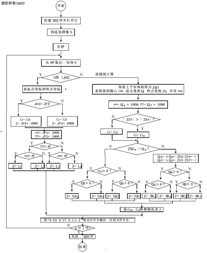
2 程序设计的方法 程序首先调用gettfiled()函数创建一个NC文件(该文件以.3B为扩展名),然后用ssget()函数定义实体选择集(由用户依加工顺序选取),经解碎后成为“Line”和“Arc”两种类型(经研究发现,对v12.0,图形实体解碎到最后均为Line和Arc,如Fit拟合的pline解碎后为Arc,spline拟合的pline解碎后为line等等),因此程序的核心以line和Arc为对象。程序调入下一个实体,判断其是line还是Arc,分流后按line或Arc的组码提取几何数据进行计算,最后形成一字符串“B XX B YY B J G Z”,将这行字符添加到NC文件中去,然后再调入一个实体进行循环计算,这样NC文件就一行一行地增加,直到实体被编辑完毕。
对于圆弧的加工方向问题(顺、逆时针),由于Auot CAD圆弧的组码数据全按逆时针方向规定,因此本程序将保留上一个实体的终点坐标,将其赋给变量ZhD,若下一个实体是圆弧,则将ZhD与圆弧的起点坐标Qx、y相比较,若相同说明该弧为逆时针,否则该弧为顺时针,此时要将圆弧的起点和终点交换。程序框图见图4。
3 结论 实践证明采用本文介绍的方法编制3B加工代码时,操作简便迅速、计算精确、直观可靠、效果显著,对数控编程员的要求有所下降,减轻了劳动的难度,达到了3B加工代码的图形化自动编程的目的。
|





