霍尔传感元器件及其应用
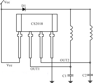
| 霍尔传感元器件是精密的电子元件,下面通过应用实例进一步了解他。这些例子仅是该类应用中的一种,用同样的原理和方法,使用者可根据自己的使用需要,设计出自己的应用装置。 1、检测磁场 用霍尔线性器件作探头,测量10-6T~10T的交变和恒定磁场,已有许多商品仪器。这里,仅介绍一种用经过校准的UGN3503或A3515型霍尔线性电路来检测磁场的磁感应强度的简便方法。电路出厂时,工厂可提供每块电路的校准曲线和灵敏度系数。测量时,将电路第一脚(面对标志面从左到右数)接电源,第二脚接地,第三脚接高输入阻抗(>10kΩ)电压表,通电后,将电路放入被测磁场中,让磁力线垂直于电路表面,读出电压表的数值,即可从校准曲线上查得相应的磁感应强度值。使用前,将器件通电一分钟,使之达到稳定。 用灵敏度系数计算被测磁场的B值时,可用 B=[Vout(B)-Vout(o)]1000/S 式中,Vout(B)=加上被测磁场时的电压读数,单位为V,Vout(o)=未加被测磁场时的电压读数,单位为V,S=灵敏度系数,单位为mV/G(高斯),B=被测磁场的磁感应强度,单位为G。 2 、 检测铁磁物体 在霍尔线性电路背面偏置一个永磁体,如图11所示。图11(a)表示检测铁磁物体的缺口,图11(b)表示检测齿轮的齿。它们的电路接法见图12,(a)为检测齿轮,(b)为检测缺口。用这种方法可以检测齿轮的转速。 ![]() 图11 用霍尔线性电路检测铁磁物体 ![]() 图12 用霍尔线性电路检测齿口的线路 3、 用在直流无刷电机中 直流无刷电机使用永磁转子,在定子的适当位置放置所需数量的霍尔器件,它们的输出和相应的定子绕组的供电电路相连。当转子经过霍尔器件附近时,永磁转子的磁场令已通电的霍尔器件输出一个电压使定子绕组供电电路导通,给相应的定子绕组供电,产生和转子磁场极性相同的磁场,推斥转子继续转动。到下一位置,前一位置的霍尔器件停止工作,下位的霍尔器件导通,使下一绕组通电,产生推斥场使转子继续转动。如此循环,维持电机的工作。其工作原理示于图13。 在这里,霍尔器件起位置传感器的作用,检测转子磁极的位置,它的输出使定子绕组供电电路通断,又起开关作用,当转子磁极离去时,令上一个霍尔器件停止工作,下一个器件开始工作,使转子磁极总是面对推斥磁场,霍尔器件又起定子电流的换向作用。 无刷电机中的霍尔器件,既可使用霍尔元件,也可使用霍尔开关电路。使用霍尔元件时,一般要外接放大电路,如图14所示,使用霍尔开关电路,可直接驱动电机绕组,使线路大为简化,如图15所示。 ![]() 图13 霍尔元件在无刷电机中的工作(其中的HG为霍尔元件) ![]() 图14 采用霍尔元件的电机驱动电路(图中的H为霍尔元件) ![]() 图15 用CS2018霍尔开关锁定电路直接驱动电机的线路示意图(图中的线圈为电机定子绕组) |





