高频软开关充电器的研制
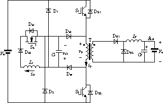
| 0 引言 随着电力电子技术的不断发展,高频电源 target=_blank>开关电源的应用越来越广泛。 提高功率器件的开关频率,可改善装置的输入输出特性,减小体积和重量,所以高频功率变换器受到人们的青睐。但开关频率的提高也带来了不利的影响,通常器件在脉宽调制(PWM)硬开关工作方式下,开关损耗正比于开关频率[1]。当开关频率提高时,开关损耗增加,导致散热器体积和重量增大,效率降低。尤其当功率器件在高电压、大电流场合下作高频运行时,开关损耗会变得相当严重,同时也带来严重的电磁干扰。为了解决高频运行时开关损耗和电磁干扰的问题,目前有准谐振电路、零开关脉宽调制(PWM)电路、零转换脉宽调制(PWM)电路等几种软开关电路[2]。准谐振电路和零开关脉宽调制(PWM)电路的谐振环节是串联在主电路中,使得功率器件的电压、电流应力较大。零转换脉宽调制(PWM)电路的谐振环节与主开关管并联,因此输入电压和输出电流对电路谐振过程的影响小,电路在很宽的输入电压和输出电流范围内都可实现软开关,大大降低了电路中无功功率的交换,提高了效率。本文介绍了一种双管正激式零电压转换-脉宽调制(ZVT-PWM)功率变换器,并将其应用于航空蓄电池充电器。 1 电路的工作原理 1.1 电路的拓扑结构 双管正激ZVT-PWM功率变换器拓扑结构如图1所示。 ![]() 图1 双管正激ZVT-PWM功率变换器拓扑 图1中,S1(DS1)、S2(DS2)、D1、D2、变压器T及变压器副边的整流和滤波电路构成双管正激变换器,变压器原副边匝比为n=N1/N2。辅助开关管Sa(Da1)、辅助二极管Da2、Da3和Da4、谐振电感Lr和谐振电容Cr构成辅助电路,以实现主开关管的软开关。 1.2 电路的工作原理[3] 电路主要波形如图2所示。在t0时刻之前,主开关管S1、S2和辅助开关管Sa均处于关断状态,谐振电感电流为零,谐振电容电压为-Vin,负载电流Io流过续流二极管DR2。 ![]() 图2 电路主要波形 (1)模态1[t0,t1]在t0时刻开通辅助开关管Sa,Lr和Cr开始谐振工作,在ta时刻,谐振电感电流达到最大值,谐振电容电压下降为零。在t1时刻谐振电感电流为零,谐振电容电压为Vin,主开关管S1、S2两端电压下降到零。 (2)模态2[t1,t2]在t1时刻零电压开通S1、S2,加在变压器原边绕组上的电压为电源电压Vin,整流管DR1导通,DR2关断,原边开始为负载供电,在t2时刻关断S1、S2。 (3)模态3[t2,t3]在t2时刻关断S1、S2后,整流管DR2继续导通,负载电流和励磁电流通过Da3和Da4同时给谐振电容Cr充电,由于Cr限制了S1、S2上的电压上升率,S1、S2是零电压关断。在t3时刻,Cr的电压下降到零。 (4)模态4[t3,t4]励磁电感与谐振电容Cr谐振工作,整流管DR1关断,负载电流流过续流二极管DR2,在t4时刻,谐振电容电压下降到-Vin。 (5)模态5[t4,t5]当谐振电容电压下降到-Vin后,二极管D1、D2导通,将谐振电容电压箝在-Vin,在t5时刻,励磁电流减小到零,变压器完成磁复位。 (6)模态6[t5,t6]负载电流流过续流二极管DR2,在t6时刻,Sa开通,开始另一个周期。 2 软开关的实现 2.1 软开关范围 充电器在工作时,输入电压是一定的,但是负载电流不是一个定值,在轻载时,副边折算到原边的电流太小,那么变压器原边所积聚的能量就不足以使得功率开关管S1、S2工作在软开关条件下。航空182酸性蓄电池常规两阶段充电第一阶段充电电流为18A,转换以后第二阶段充电电流为9A。电源电流输出范围是4~20A,那么设计充电电源在10A时,功率开关管S1、S2开始工作在软开关。 2.2 软开关实现策略 通过变压器铁芯加气隙,减小激磁电感,增大激磁电流,可以实现S1、S2的软开通,但是变压器铁芯加气隙的代价是增大了电源的通态损耗。S1、S2实现了软开通,可以减小其开通损耗,减小其发热量,改善电源工作性能,加大了电源工作的可靠性,是值得的。 另一种方法是在副边整流二极管DR1支路上串联一个饱和电感,延缓整流二极管DR1开通时刻,即饱和电感暂时将变压器和负载断开,整个激磁电流将全部用来对谐振电容Cr充电,但是在高频时,此饱和电感损耗较大。 2.3 寄生振荡对电路的影响及其克服办法 由电路工作原理中开关模态2原理分析中得知,由于辅助二极管Da2的阻断作用,当iLr下降到零后不能反向流动,在t1时刻后可以零电压关断辅助开关Sa。然而在实验中发现,Lr与Da2的结电容Ca2以及Sa漏源结电容CSa产生了严重的寄生振荡。在高电压、大功率情况下,功率二极管的结电容较大,从而使这一振荡的幅度也较大。振荡必然带来电路噪声,影响系统稳定性,因此必须加以克服。解决这个问题的办法是在谐振电感支路中串联一饱和电感来吸收该振荡。当其上通过正向电流时,饱和电感很快进入饱和状态,相当于短路而不起作用,当其上电流逐渐减小到零时,呈现一个很大的感抗,瞬间相当于断开了该支路。 改进的双管正激零电压转换-脉宽调制(ZVT-PWM)功率变换器拓扑结构如图3所示。 ![]() 图3 改进的双管正激ZVT-PWM功率变换器拓扑结构 3 充电控制技术 充电控制方式是根据航空铅蓄电池充电标准的两阶段恒流充电法。在第一阶段充电电流为蓄电池容量的10%,第二阶段充电电流为蓄电池容量的5%。在充电过程中,随着蓄电池电动势的升高,逐渐提高充电电压,以保持充电电流的恒定,当充电电压上升到蓄电池额定电压的1.15~1.2倍时,蓄电池开始析气,此时将充电电流降为第二阶段电流,直到蓄电池充电。原理框图如图4所示。同时在充电过程中采用dv/dt技术,即判断蓄电池的端电压在充电过程中是否变化,以解决判断充电终了的技术问题。采用这种充电方法,首先可以很严格地按照蓄电池充电规范的要求来对蓄电池进行充电,确保充电质量。其次,在第一阶段进行大电流充电,很快将蓄电池充到额定容量的80%,这样就缩短了充电时间。在蓄电池刚析出气体时进入第二阶段充电,减小了充电电流,也就减少了气体的析出量,避免了析出气体对极板的冲击损坏。最后,采用dv/dt技术进行充电终了判断,可以避免由人工测量单格电压来判断充电终了所带来的因人而异的问题,同时也减少了充电工的工作量。 ![]() 图4 充电控制原理框图 4 研制实例 采用以上技术,研制了1.8kW的航空蓄电池充电器。 4.1 电路的主要参数 输入为三相380交流电,输出为0~90V直流电压,输出电流为4~20A。工作频率为50kHz。谐振电容为12nF,谐振电感为22μH。变压器变比为20:11。 4.2 工作波形 从图5(a)可以看出,S1、S2工作在硬开关条件下,当驱动脉冲到来时,S1、S2漏源电压为150V,当S1、S2关断时,其漏源电压为250V。从图5(b)可以看出,S1、S2工作在软开关条件下,当驱动脉冲到来时,S1、S2漏源电压为0V,当S1、S2关断时,其漏源电压不到50V。电路工作在软开关条件下几乎可以完全避免开关损耗,并且S1、S2的吸收电路可以去掉,这样就简化了电路,提高了可靠性。 ![]() (a)S1、S2工作在硬开关条件下的vds、vgs(t:4μs/div;vgs:5V/div;vds:50V/div) (b)S1、S2工作在软开关条件下的vds、vgs(t:2μs/div;vgs:5V/div;vds:10V/div) 图5 开关管工作波形 5 结语 (1)在双正激电路中增加辅助开关管和辅助谐振网络即可实现主开关管的软开关,减小了开关损耗,简化了保护、吸收环节。 (2)辅助开关管工作在硬开关条件下,但由于其工作时间短,开关损耗不大。 (3)该电路可以较大地提高双正激电路的效率,将其应用于航空蓄电池充电机中取得了较好的效果 |
<< ★贝尔试验设备★盐雾试验箱可编程控制器概论(九) >>





