ADSL局端驱动/接收电路设计
在现有的电话双绞线的基础上实现高带宽的因特网接入的特点使ADSL应用大受欢迎。随着数字信号处理技术的发展,ADSL的应用日益普及,设计的关键也开始转移到模拟部分,本文将从局端ADSL驱动电路的各种参数设计以及功耗的优化、变压器的设计等方面进行探讨,并说明实用电路的设计。 ADSL技术在现有的双绞线实现512KHz到8MHz的数据传输速率,相对传统的调制解调器而言接入速率有很大提高。国际电联(ITU)将ADSL的传输规范分为全速(Full-Rate),即G.dmt和低数据率的G.Lite。这两个系统都采用离散多音(DMT)的技术传输数据。该技术将1.2MHz的带宽分割成256个独立的子载波,子载波通道宽度为4.3125KHz,每个子载波各自传送数据,像256个调制解调器并行地工作。为了进一步增加数据速率,每个子载波都采用正交幅度调制(QAM)。 在实际的应用中,子载波通道的分配与数据传输方向和电话线环路的长度有关。绝大多数的通道用作从局端到用户端的数据传送,即下传通道,该方向数据量最大,而上传数据主要是实现向服务器的请求,数据量小;而电话环路越短,功率要求越低,反之功率要求越高,而且使用到的通道数将降低,每通道的数码率也将降低。由于传输数据速率的大小将会影响到电路电压的选择、功率和散热等,认识到这些对于局端和用户端的接收、驱动设备的设计很有意义。 驱动电路设计的几个要点 a.驱动放大器的基本参数设计 以下为驱动放大器的参数设计(相关参数见表1),这些参数值与具体的放大器无关。 设定电话线功率为PLINE, 单位为W,均方根(RMS)线电压为: 变压器的的初级功率为: 变压器初级阻抗为: 初级均方根电压为: 变压器初级均方根电流为: 放大器输出均方根驱动电压为: 这个电压是两个放大器输出之间的均方根电压,选择两个适当的RBT值,这个电压值可达到变压器初级均方根电压的两倍。 驱动放大器峰值输出电流为: 实现该峰值电流的能力是选择驱动放大器的重要指标。 放大器的输出功率为: 驱动放大器的总电压增益为: 差值放大器增益为: 变压器的匝数比在本设计中很关键:图1中所示为驱动器总供电电压和峰值输出电流与匝数比的函数关系。图中所示的电压为在假定放大器净空电压(Headroom Voltage)为0的理想放大器以及变压器插入损耗为0的理想变压器条件下的理想供电电压。在实际应用中,电源电压必须高于这个电压值。 b. 驱动电路的特性参数:净空电压和静态电流 在计算供电电压、功率和热耗散大小时,必须考虑净空电压和静态电流的大小。放大器的最低供电电压为: 实际的放大器的供电电压必须高于该电压值以避免在信号峰值时对信号的削减,而电压也不能过高,电压过高会加大放大器的功率耗散。 放大器的净空电压决定于输出电压要求,也可能决定于输出饱和电压对输出电流或对不同负载电流的温度曲线。(净空电压为在给定负载电流下供电电压和最大输出电压的差值,包括正、负电压部分。) 图1所示为决定放大器输出饱和电压的一个简单模型以及数据曲线示例。 c. 优化功率损耗,调整静态电流和关断电流 在本文中所用的几款放大器静态电流都可外部设定。对于不同的DSL电路设计调整放大器的工作点可以最小化功率损耗,使失真最小化。但最小失真与功率损耗有矛盾关系,需要均衡考虑。静态电流减小,功率损耗也将降低,但由于要使失真最小化必须为内部放大器电路提供偏置电流,所以静态电流降低将恶化失真特性。图2所示为LT1795工作电流的调整方法,通过一个外部电阻来设定内部电流源,通过该内部电流源的电流经过放大作为两个放大器的偏置电流,图2中示意了调整工作电流对失真的影响。工作电流太低,信号将会严重失真,并且不可避免地会与其它通道之间产生干扰。应该在实际的运行条件下调整该电流使电路优化。 系统设计的功率和热管理的最有效办法是在无信号时关断驱动电路。数字电路可以检测到无信号传输状态,在无信号时控制电路向驱动部分发送一个数字信号,关断驱动电路。很多的放大器具有该控制信号接口,能将内部电路电源全部关断。例如,LT1796在没有数据发送时可以处于关断状态,消耗的电流仅200uA。当要求电路启动时,电路必须在几个毫秒内完全恢复到正常工作状态。在关断条件下放大器进入高阻状态。
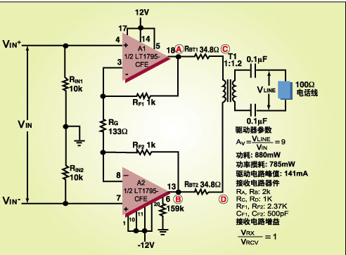
图2示意了放大器降低功耗功能,该功能也称为部分关断,放大器保持很小的偏置电流,该电流使调制解调器能继续监控线上的信号。在电路中用两个电阻控制静态电流的大小,使电路在关断状态下保持很小的维持电流。实现的具体办法可以将DSP的一个I/O引脚通过一个电阻接到放大器的控制脚上,由DSP提供一个控制电平。驱动电路关断的办法可以使功耗减小到正常运行时的十分之一。 d. 电源的去耦合设计 与很多电路设计一样,电源的噪声去耦合设计很关键。在电路板上所有接电源的引脚处分别接入一个大、小旁路电容,可以减小电源中很宽频率范围的噪声和纹波电压。建议在驱动和接收电路的电源输入引脚上接入高频去耦合电容,在放大器的两个电源输入(正负电源端)引脚间直接接入一个10uF的电容,可以减小电源线上纹波的二次谐波分量。 e. 变压器的设计 变压器的选择。电路中变压器用于电话线和驱动/接收电路之间的耦合以及实现电话线与驱动/接收电路的隔离,要求变压器的频率响应范围为20kHz到2MHz,插入损耗低。变压器的初次级线圈的匝数比会影响到放大器对电源电压的要求,如果通过变压器实现信号电压的提升,则不需要放大器的电压变化。理想的变压器的输入输出功率是相等的,因此如果输出电压升高则输出电流将减小,相反电流将增高。采用升压变压器可以降低对输入端运算放大器工作电压的要求,这样可以采用一些常用电源,当然放大器必须具有足够的电流驱动能力。另外,由于变压器同时用作接收线上的信号,变压器的匝数比的选择还决定于接收电路的灵敏度。初、次级匝数比越高,接收到的信号电压越低。 变压器终端电阻阻值的确定。为了实现阻抗匹配和检测输入信号,在变压器初级和放大器的输出端之间接入两个电阻,即RBT。该电阻的阻值是变压器匝数比与电话线阻抗大小的函数关系,设次级线圈(即与电话线相连的一端)与初级线圈的匝数比为n,电话线阻抗为ZLINE,为实现电话线阻抗与调制解调器的阻抗匹配,变压器初级的总电阻(RPRIMARY )必须满足以下关系式: 为了对变压器的初级均衡驱动,每个放大器要均衡负担部分负载,电阻RBT设定为变压器初级电阻的一半,即 ADSL G.Lite驱动电路设计 图3所示为ADSL G.Lite线驱动电路,该电路的功耗低于1W。采用±12V供电,变压器的初次级匝数比为1:1.2。该电路使用放大器LT1795CFE,采用TSSOP封装,适合于局端设备中在单板上集成多个接口驱动电路。 低功耗的ADSL G.dmt驱动电路 图4所示为低功耗的局端G.dmt线驱动电路,该电路可实现8Mbps传输流驱动,具有效率高的特点。 该电路采用匝数比为1.5:1的变压器,使电流大大降低,功耗可降低300mW左右。为实现这种效果一般需要采用±14V的电压和22.2欧姆的RBT电阻,该电路采用的电阻为13.3欧姆,仍然可得到变压器的初级阻抗为100欧姆,实现阻抗匹配,但这种设计对上传信号的接收不利,造成电阻RBT两端的信号电平低。该电路设计适合于采用灵敏模拟前端接收的系统。 该设计中采用RP电阻实现从一个放大器的输出信号产生正反馈信号到另一个放大器的输入。借助于这个反馈作用,尽管RBT电阻从22.2欧姆减小到 13.3欧姆,但从节点C和D看进去的电阻为100欧姆,仍然实现阻抗的匹配。该电阻还可以减小,但相应地接收信号将减小。设定一个因子K,电阻RBT可以用下式表示: 如果变压器匝数比设定为1:1.5,RBT的值应为22.2欧姆,在图4的设计中该电阻值为13.3欧姆,所以K=0.6。信号从正向通道到输出的信号增益设为G,则 正反馈信号的增益设定为P,则 为达到正常的阻抗匹配,应满足以下关系:P=1-K 为得到从模拟前端(AFE)到线输出的适当电压增益AV,G设定为: VPRI为初级电压,VLINE为线电压。计算驱动电路的增益还需要考虑到变压器的匝数比和插入损耗。 本电路中采用正反馈修正闭环增益,不会对电路性能产生任何影响,可以大大降低电路的功耗。由于前面所述的因素,本电路仅适合对接收信号电平要求不高的系统中。 将电路中的Rp1和Rp2省去,将RG改为133欧姆,RBT1,RBT2改为12.4欧姆,变压器的匝数比改为2:1,该电路也可实现G.dmt线驱动功能,而且RBT两端的信号电平将恢复正常,但电路的峰值输出电流将达到335mA,其中一半的功耗消耗在电阻(RBT)上。可以减小该电阻降低功耗,但是同时也改变了输出阻抗,不能与电话线阻抗匹配,也减小了接收信号的电平值。 本文总结 ADSL局端驱动电路设计过程复杂,要全面考虑电压、电流、功耗、干扰以及变压器和放大电路等器件的设计,由于在局端常常需要在单板上集成很多接口驱动电路,在设计时如何减小电路的功率耗散也很重要。只有完全考虑多方面的因素才能实现一个完美的设计 |
