1、 工艺简介
轻烃作为一种无色透明的液体,组分轻,易挥发,大量挥发气可使人窒息;轻烃易燃易爆,在储存运
输及生产过程中要严防泄漏。我国某油田销售事业部储运工区作为油田第一大公路销售渠道,厂区面积达
7.35 公顷,库存容量达 2600m3 时,日装车量达到 600t/d。共有四具 400m3 球罐,6 具 150m3 卧罐,2 具
50m3 卧罐,2具 2000m3 水罐及机泵管网若干;有日灌装 6000 瓶的机械化灌装线。主要承担油田轻烃储藏、
外运及灌瓶工作。由于厂区面积大,巡查点多,对泄漏及事故隐患难以及时发现,给安全生产留下隐患。
下图是厂区巡回检查路线图:

详细巡检一周,所用时间约为 60min,平面移动近千米,且容器所带液位计夜间不易观察,厂区无可
燃气体探测装置。因此依据相关标准和工区实际,系统共配置输入/输出点 147
个,具体配置见下表:
表 1 I/O 点数分布:

2、PLC系统组成: 厂区检测采用德维森公司ATCS PPC22系列 PLC系统,控制器CPU为CPU22。ATCS PPC22系列控制器为一
种实时面向对象的控制器,该控制器内置DOS操作系统的内核和实时IEC 1131-3数据库引擎,从而使得PPC
系统由封闭式系统变为较为开放的系统模式。
用户可将 ATCS PPC22 系列控制器作为专门实时控制器,通过使用 ATCS BUTTERFLY 面向对象的平台功
能,用户可以将一台 PC机附加上所有基于 PC 机的软件逻辑控制功能,用户也可以通过 RS-232C 通讯口以
MODBUS 协议方式将一个图形界面与 CPU22 系列 CPU 相连。

PPC22 PLC 的 CPU 模块上有两个串行通讯端口,一个是 RS232 接口,例外一个既可做为 RS232接口,
又可以做为 RS485 接口,这要通过在主板上加上一个跳线实现。
本系统中模拟量比较多,采用 8 个 4~ 20mA 模拟量输入模块 IAD31。每个 IAD31 模块可采集 4 个电流
输入信号。模拟量输出采用 4 个 OAD20 模块,OAD20 模块有 4 个通道 4~20mA
输出。数字量输入、输出各采用 IDD50,ODD50 模块各一个,均为 32 点。这些模块分布在 8 槽CPU 机架、
8 槽本地机架及 4 槽本地机架上。机架之间通过通讯线连接。
系统采用二台 Intel PIII 工控机作为监控站,除具备编程,组态,系统生成功能外,还具备了操作
站的所有操作及显示功能。其中 l#监控站主要监控可燃气体报警和产生动态报表;2#工作站主要检测厂
内容器的生产动态。二站互为热备。此外,系统还配备一台打印机,定时或随机打印各种报表、图形和报
警信息。
2、 PLC 系统软件开发
针对厂区检测过程中控制功能较弱,监测功能为主的状况,主要就监测组态软件作一介绍。它包括生
产流程图,历史趋势图,报警系统图和参数报表等。操作画面为全中文显示。各参数的高限、低限及故障
报警各设置成相关变量,监测画面上以不同的醒目颜色标出,对操作员起到提醒,警示作用。

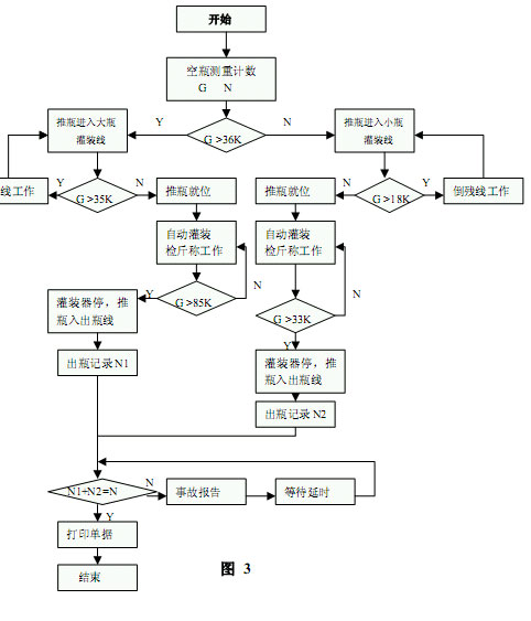
机械化灌装作业流程为:整批进入灌装线的钢瓶经过记数(N) 、测重(G)分别进入大小瓶灌装
图 3 线和倒残线,灌装完成进入出瓶线并记数(N2,N3) ,图 3 为其功能框图。
由于生产过程中流量信号及锅炉系统的控制信号的加入,系统功能进一步扩展,将更加充分利用
其丰富的功能。由于加入流量信号:液化气进站流量,轻油进站流量及水蒸气流量和天然气流量要进行考
核,而硬件配置上没有流量积算仪和脉冲输入模板,故流量累积只能通过组态有关算法模块来实现。 |